德赢VWIN官方网站
学校首页
学院概况
学院简介
机构设置
领导团队
师资队伍
师资概况
特聘教师
专业教师
辅导员
教学秘书
本科生教育
规章制度
专业设置
专业招生
培养方案
课程建设
教学成果
师资队伍
实验教学
实践教学
研究生教育
硕士点
导师队伍
管理团队
招考信息
人才培养
就业深造
成果展示
材料下载
社会服务
年度建设报告
科学研究
科研平台
科学动态
招生就业
学生园地
校企合作
下载专区
科学文件
教学文件
学生文件
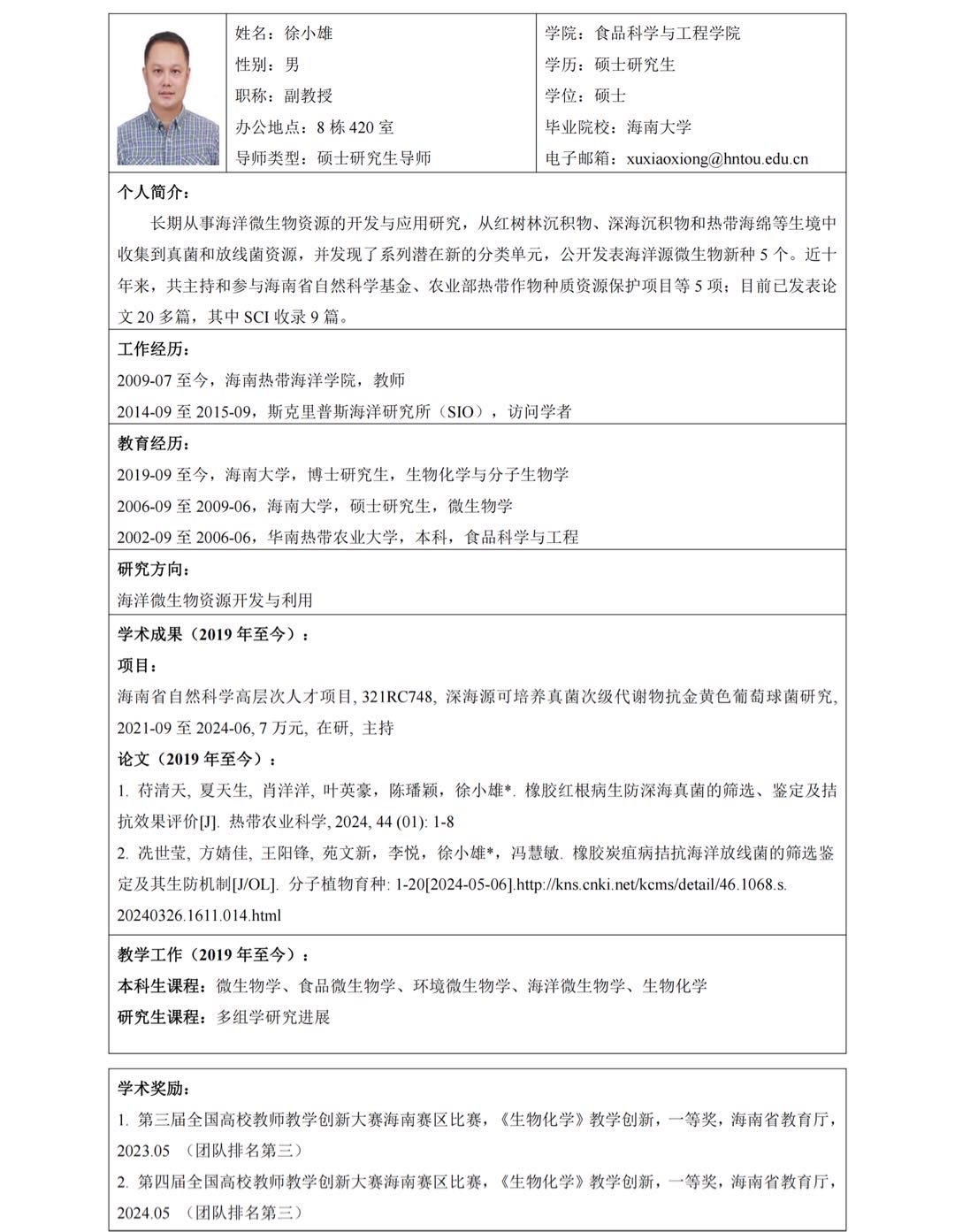
徐小雄
时间:2024-04-28
相关附件: